電解水素水が抗がん剤感受性を高める可能性を細胞実験で示唆
早稲田大学
更新日時:4月6日 14時00分
~電解水素水のオートファジー制御と抗がん剤の作用に関する新たな知見~
2026年4月6日
早稲田大学
株式会社日本トリム
電解水素水が抗がん剤感受性を高める可能性を細胞実験で示唆
~電解水素水のオートファジー制御と抗がん剤の作用に関する新たな知見~
詳細は早稲田大学HPをご覧ください。
発表のポイント
● 電解水素水が特定のがん細胞において抗がん剤に対する感受性に影響する可能性を見出しました 。
● mTORC1シグナルに関連したがん細胞のオートファジー抑制が電解水素水の抗がん剤感受性に影響する可能性が示唆されました 。
● 実用化にむけたさらなる細胞試験、動物試験及びヒトでの臨床研究へと研究展開が重要です 。
【画像:https://kyodonewsprwire.jp/img/202604016797-O1-U35f3Ddm】
図: 抗がん剤および電解水素水がオートファジーに与える影響の作用モデル
ある種のがん細胞において抗がん剤が効きにくくなる仕組みとして、がん細胞が自らを守る“細胞内成分のリサイクリングシステム「オートファジー※1」”の働きが関与することが明らかになっていました。実際、オートファジーの働きを抑えることで抗がん剤効果を高める可能性が報告されてきました。。
早稲田大学人間科学学術院の矢野 敏史(やの さとし)講師、原 太一(はら たいち)教授、株式会社日本トリムの樺山 繁(かばやま しげる)氏らは共同研究で、 電解水素水※2が細胞の代謝制御に関わるmTORC1シグナルに関連してオートファジーを抑制し、5-フルオロウラシル※3やパクリタキセル※4に対する感受性を高める可能性をRNA-seq※5解析および細胞実験で示しました。なお、本成果は細胞実験に基づくものであり、患者における有効性、安全性、副作用軽減、推奨摂取法を示すものではありません 。
本研究成果は、2026年2月17日(火)に『Journal of Cellular and Molecular Medicine』に掲載されました。
(1) これまでの研究で分かっていたこと
オートファジーは、細胞内成分を分解・再利用して恒常性を保つ仕組みです。がん細胞は、栄養不足や低酸素などのストレス環境に適応する過程でオートファジー活性が高まりやすく、この変化が細胞生存や薬剤耐性に関与することが報告されてきました。そのため、オートファジー活性を適切に制御することは、抗がん剤感受性を左右する要因の一つとして注目されています。一方、分子状水素や電解水素水については、抗酸化・抗炎症などの作用が報告されてきたものの、がん細胞におけるオートファジー制御や抗がん剤感受性との関係は十分に明らかになっていませんでした。今回の研究では、この点に着目して作用機序を検討しました 。
(2)今回の新たに実現しようとしたこと、明らかになったこと、そのために新しく開発した手法
本研究では、抗がん剤感受性に関わる要因の一つとしてオートファジーに着目し、電解水素水がこの過程に影響するかを検証しました。まず、電解水素水投与によって細胞応答を網羅的遺伝子発現解析(RNA-seq)で解析したところ、細胞の成長・代謝制御に関わるmTORC1経路に関連する遺伝子群の変動が認められました(図1A)。さらに、mTORC1の代表的な下流分子であるp70 S6Kのリン酸化上昇も確認され、電解水素水がmTORC1シグナル活性化に関連する可能性が示されました(図1B) 。
【画像:https://kyodonewsprwire.jp/img/202604016797-O2-4RPDSnr2】
図1:RNA-seq解析によって見出された電解水素水のmTORC1活性化作用
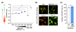
mTORC1シグナルは栄養状態を感知し、一般にその活性化はオートファジー抑制に関連します。そこで、オートファジーの「分解量(フラックス※6)」を評価できる複数の解析系を用いて、電解水素水の影響を検証しました。蛍光プローブGFP-LC3-RFP-LC3ΔG※7を用いたフラックス解析では、電解水素水の投与によりオートファジー活性の低下が認められました(図2A、2B)。また、栄養飢餓条件下で誘導されるオートファジーに対しても抑制傾向が確認されました(図2C)。これらの結果から、電解水素水がmTORC1シグナルの制御に関与することが示唆されました 。
【画像:https://kyodonewsprwire.jp/img/202604016797-O3-09ou9ioE】
図2:電解水素水のオートファジー抑制作用
次に、電解水素水と抗がん剤との併用影響を細胞レベルで検証しました。まず、子宮頸がん細胞HeLaでは、同濃度のパクリタキセル投与条件において、浄水群に比べて電解水素水併用群で細胞生存率の低下が認められました(図3A)。一方、オートファジー関連遺伝子ATG7を欠損させた細胞(オートファジー活性を消失した細胞)では、この差は認められませんでした(図3B)。同様に、大腸がん細胞HCT116でも、5-フルオロウラシル(5-FU)投与条件下で、浄水群に比べて電解水素水併用群で細胞生存率の低下が認められましたが、オートファジー活性を消失したATG9欠損細胞ではこの差が消失しました(図3C)。これらの結果は、電解水素水による抗がん剤の感受性変化にオートファジーが関与する可能性を示しています 。
【画像:https://kyodonewsprwire.jp/img/202604016797-O4-0420KBFF】
図3:電解水素水と抗がん剤併用時の細胞生存率:オートファジー機能不全細胞との比較
最後に、電解水素水中のどの成分が作用発現に寄与するかを検証しました。溶存水素量を揃えた水では電解水素水と同様の作用が見られました(図4A)。一方で、電解水素水をオートクレーブ※8で加熱処理すると効果が失われました(図4B)。また、超純水に同量の分子状水素を含ませた水では同様の作用は再現されませんでした(図4C)。 これらの結果は、分子状水素が重要な要素である可能性を支持するとともに、共存する微量成分(ミネラルや微粒子など)が作用発現に関与する可能性も示しています。本研究は、電解水素水の作用機序を理解するうえでの基礎的知見を提供するものです 。
【画像:https://kyodonewsprwire.jp/img/202604016797-O5-7PhCUiaw】
図4:作用発現に寄与する電解水素水中の成分の検証
(3)研究の波及効果や社会的影響
がん治療では、抗がん剤に対する薬剤耐性が大きな課題の一つです。そのメカニズムの一端として、がん細胞がオートファジーを介して治療ストレスに適応する可能性が提唱されています。本研究は、電解水素水がオートファジー制御に関連して、特定のがん細胞における抗がん剤感受性に影響する可能性を示しました。こうした知見は、抗がん剤感受性に関わる細胞内機構を理解する重要な手がかりになります。一方で、本成果は細胞実験に基づくものであり、実際の患者における有効性、安全性、副作用軽減、適切な摂取条件については今後の検証が必要です。
さらに本研究では、電解水素水の作用が分子状水素と同時に含まれる微量成分も関与する可能性が示しました。これは、これまでに様々な生理活性が報告され、飲水としての利用が広がっている電解水素水や水素水に関して、機能性に関する科学的な基盤を提供する研究成果であるといえます。
※本研究は細胞実験に基づく基礎研究であり、がん患者に対する治療効果や副作用軽減を直接示したものではありません。患者さんが自己判断で飲用を開始することを推奨するものではなく、治療中の飲食・補助食品等については主治医を含む医療チームへの相談が必要です。
(4)今後の課題、展望
本研究は、電解水素水がmTORC1シグナル活性化と関連してオートファジーを抑制し、特定のがん細胞における抗がん剤感受性に影響する可能性を、遺伝子発現解析(RNA-seq)と細胞実験で示しました。一方で、電解水素水の直接の標的分子を含めた作用メカニズムの詳細は明らかではありません。mTORC1シグナルへの影響は確認されましたが、その分子機構を明らかにすることが今後の重要な課題です。また、機能性成分として分子状水素と微量成分の可能性が示唆されましたが、それらの相互作用がどのような機能性成分を産生するかなどのより具体的な機能性成分の同定が今後の課題です。さらに、動物モデル、患者由来試料、正常組織を含む系での再現性と安全性の検証が必要です。今後は、こうした検討を通じて、基礎研究の知見をより生体に近い条件で検証していくことが重要だと考えています。
(5)研究者のコメント
本研究は、抗がん剤感受性に関わる要因の一つであるオートファジーに着目し、電解水素水がmTORC1シグナルおよびオートファジー制御に関与する可能性を示しました。今後は、より生体に近い条件での再現性、安全性、作用機序の詳細を丁寧に検証していきたいと考えています。
(6)用語解説
※1 オートファジー:
細胞内成分のリサイクリングシステム。細胞内のタンパク質やミトコンドリアなどのオルガネラ、病原性細菌などを分解することで、細胞の恒常性を維持する役割を担っている。栄養状態が悪くなったときにはオートファジーがダイナミックに誘導され、細胞生存に働く。近年、オートファジーが、細胞の発生や分化などの生理的プロセスだけでなく、神経変性疾患、免疫疾患、がん等のさまざまな疾患にも関連することがわかっている。
※2 電解水素水:
水道水をろ過した後、電気分解によって陰極側に生成される水で、アルカリ性を示し、分子状水素(molecular hydrogen)を含む。本研究では、株式会社日本トリムが提供するTRIM ION GRACEを用いて調製した電解水素水を使用した。
※3 5-フルオロウラシル:
がん細胞のDNA合成を阻害することで増殖を抑える、代表的な代謝拮抗系の抗がん剤。本研究では、大腸がん細胞の薬剤感受性を検証するために用いている 。
※4 パクリタキセル:
細胞分裂に必要な微小管の働きを阻害し、がん細胞の増殖を抑える植物アルカロイド系(タキサン系)の抗がん剤。本研究では、子宮頸がん細胞の薬剤感受性を検証するために用いている 。
※5 RNA-seq:
次世代シークエンサーを用いて細胞内の遺伝子発現の変化を網羅的に検証することで、その生物学的機能を包括的に解析する。
※6 フラックス:
オートファジーにおける細胞内成分の隔離から分解に至るまでの一連の「流れ」のこと。オートファジーが途中で滞ることなく、最後まで機能しているかを評価するための重要な指標となる。
※7 蛍光プローブGFP-LC3-RFP-LC3ΔG:
細胞内のオートファジーの活性を正確に測定するための蛍光プローブ。細胞内で、オートファジーによって分解されて消える「緑色蛍光(GFP)」と、分解されずに基準として残る「赤色蛍光(RFP)」の2つに分かれる仕組みを持っている。この緑と赤の蛍光の比率(GFP/RFP比)を計算することで、比率が低いほど「オートファジーが活発化している」と定量的に評価することができる。
※8 オートクレーブ:
高温・高圧の蒸気を用いて、器具や液体の滅菌などを行う装置、またはその処理のこと。本研究では、電解水素水に加熱処理を加えることで、その抗腫瘍サポート効果が失われるか(熱に弱い成分が関与しているか)を検証するために使用している。
(7)論文情報
雑誌名:Journal of Cellular and Molecular Medicine
論文名:Electrolyzed hydrogen water improves chemosensitivity to anticancer drugs by potently suppressing autophagy.
執筆者名(所属機関名):矢野敏史(早稲田大学人間科学学術院;筆頭著者)、謝凉晶(早稲田大学人間科学学術院)、李金娟(早稲田大学人間科学学術院)、菅谷侑香(早稲田大学人間科学学術院)、宮内勇樹(早稲田大学人間科学学術院)、樺山繁(株式会社日本トリム)、原太一*(早稲田大学人間科学学術院;責任著者)
掲載日時:2026年2月17日(火)
DOI:https://doi.org/10.1111/jcmm.71011
掲載URL:https://onlinelibrary.wiley.com/doi/10.1111/jcmm.71011
(8)研究助成
研究費名:NIHON TRIM joint research funding No. 42-13
研究代表者名(所属機関名):原 太一(人間科学学術院)
キーワード:
電解水素水、分子状水素、オートファジー、抗がん剤感受性、mTORC1、RNA-seq、微量成分






